2026《華人工商電話簿》全面發行! 免費領取 + 商家入驻 + AI行銷升級

新型冠状病毒手抄报,美国学校给孩子的保护指南

時間:02/13/2020 瀏覽: 4493
上个星期,我收到了一封学区发给所有学生家长职工的关于新型冠状病毒的邮件——
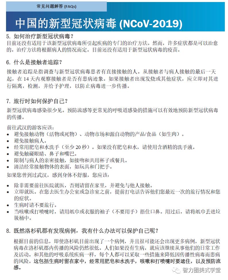
信中给家长孩子们详细科普了什么是新冠状病毒、如何预防新冠状病毒和戴口罩的相关问题。令人意外的是,洛杉矶健康卫生中心并不提倡戴口罩,相反,学区给了下面这些建议:

1. 让孩子频繁地洗手,每次洗手至少20秒。如果没有肥皂洗手,使用含酒精的洗手液来洗手。
2. 除非洗手,尽量不去触碰眼睛、鼻子或者嘴巴
3. 咳嗽的时候用纸巾遮住嘴巴
4. 如果发烧,不要上学,等孩子停止发烧24个小时以后再上课
学区发的邮件
其实,美国学区对这次的新冠状病毒也是相当重视,为了最大程度的避免传染,从中国回来的孩子都需要在家里自我隔离14天。小杨老师家附近的学区也发布了中英双语的告家长书:
我一个朋友的学区给美国家长发了一份普及新型冠状病毒指南:

刚好我公众号的读者小小熠问我美国学校有没有发放新型冠状病毒的相关资料,我就把这个资料发给了他。
没想到他用这份资料带着孩子做了一份手抄报,让孩子通过自己的视角来阐述这个病的起因和如何保护自己:
小小熠带孩子一起做的手抄报
做完以后小小熠问我:小杨老师,有没有更多关于新型冠状病毒给孩子的官方资料可以分享啊?” 刚好,学区也给我们发了新型冠状病毒的科普资料,有四个不同语言的版本,包括英文、西班牙文、中文和韩文,里面的素材言简意赅,可以用来做孩子手抄报的素材!
拿到这份资料以后我迫不及待地想跟大家分享,如果您最近带娃在家宅着想丰富一下孩子的活动的话,做一个新型冠状病毒手抄报最合适不过了!这里我给大家精选了一些素材和美国做手抄报的模板!回复“手抄报”到公众号后台(不是留言处)就可以下载!
什么是新型冠状病毒?
在我们学区发布的官方资源中,解释了新型冠状病毒的来由、感染人群、传播方法、患病症状。这些都可以作为手抄报的几个大的板块,下面同样的资料还有英文版:
然后详细解释了如何最大程度的保护自己:
下面这种带有图片版的用在孩子的手抄报里更加言简意赅,家长可以跟孩子一起画病毒的传播方式,患病后的症状以及如何保护自己:

学校还发布了症状海报,提醒孩子什么症状下应该警惕可能被传染:
我觉得手抄报对于孩子不仅仅是记录事实的一个过程,还可以再加上一些孩子的心绪,比如:
  • 在家隔离的收获
  • 一件让我感动的事情
  • 健康有多重要
  • 如果所有人病都好了,我会做什么
  • 感谢医生
我相信这次的教训对于人类是惨痛的,而这个惨痛的教训一定会记载在史册上,供后人反省。也许在日后孩子的考卷里,也会出现类似的题目,让孩子思考这个事件背后给人的启发。
因此,在和孩子一起做手抄报了解这个病毒的同时,我们也需要让孩子理解事情发生的前因后果,以及从中吸取的收获和教训,同时也让孩子感激社会各界为了战胜病魔的付出,了解这个社会的多样性。
手抄报
美国老师常常给孩子们布置拓展性的家庭作业,最常见的是让孩子们做一个很大的展示板,我知道现在家长们在家带孩子都不方便获取这些素材,因此我把美国老师每周做的简报模板稍微改装了一下,家长们可以带娃在家做,用电脑编辑或是拿一张白纸,马上就可以动手做起来了!
模板一: 科普类。
孩子在手抄报中侧重于展示这个病毒的来由和一些科学的事实。

模板二:反馈与感悟。
这样的手抄报注重于体现孩子的心灵感受,跟孩子一起讨论春节发生了什么,再讨论这段时间学习到了什么,再聊聊一些假期学习的方法让自己变得充实。

模板三:记录事件。和孩子一起记录事件的由来,每个月份发生的大事件,把这段艰苦的日子记录成一段回忆。比如,
12月,苗头初起,八位吹哨人发出警告;

1月,事件开始爆发,媒体开始大规模报道,全中国人民过了一个不一样的年;
2月,第二个隔离期继续...
我想起那天上课,班上有几个孩子戴口罩,有个小女孩巴丽娜有点害怕地央求我:“杨老师,你可不可以跟我们讲讲型冠状病毒,我有点害怕!” 
那个时候我才意识到,当我们通过手机了解最新资讯时,当家里人开始患病时,当我们告诉孩子不能出去玩却没有解释原因时,当到了开学日却无法出门上课时,孩子也需要一个解释,他们也需要一个心灵的发泄窗口,他们也需要一个资源的获取。
所以我想,
这种和孩子一起画画写字的记录方式,不仅仅有“输入”,还有“输出
”,也能点起孩子心中一点点光吧。

虽然现在大部分孩子的活动范围都局限于家里,但是我希望他们心灵和思维的翅膀,能飞得很远很远...
加油,中国!加油,孩子!

来源:小杨老师  微信号:USAYANGLAOSHI3

图片翻摄自网路,版权归原作者所有。如有侵权请联系我们,我们将及时处理。

打開微信,使用 “掃描QR Code” 即可將網頁分享到我的朋友圈。

親愛的商家負責人:貴公司需要新聞發布的平台嗎?華人工商新聞網為您提供24小時的中英文訊息平台,無論是新品上市的促銷快訊、社區活動、消費情報、專欄寫作...都歡迎您與我們聯繫。請電(626)280-8588,獲得更完整的訊息。