如果有想飞回国的小伙伴,一定要重视下面的这一点:疫情之下,自从2020年3月28号开始,除必要活动和人道主义需要,想入境中国,一定要持有中国护照!
中国出入境部门坚决严查严打“双国籍”,轻则注销、重则判刑!各位小伙伴一定要注意呀。

疫情下,“双国籍”华人没有办法回国!新冠疫情也已经持续了一年之久,有一部分身在海外的华人明明十分想要回到国内,却没有办法回去,只因为他们的“双国籍”护照限制,有华人自曝想回国,不怕进行隔离,但是就怕被查处2本护照。这个帖子一发,也炸出了许多持有“双国籍”的华人!
这部分华人之所以会有双国籍,是由于他们在拿到澳洲国籍之后,并没有对自己的中国护照进行注销。

虽然美国承认“双国籍”的存在,然而依旧《中华人民共和国国籍法》规定:中华人民共和国不承认中国公民具有双重国籍。
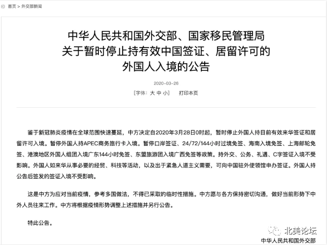
为了控制疫情,世界各个国家也都纷纷关闭国门,包括中国在2020年3月26号也实施了新规:从2020年3月28号0时开始,暂时停止持有效中国签证、居留许可的外国人入境。这也让那些想回国却回不去、持有“双国籍”的华人彻底暴露!

这就代表着,现今想入境中国就必须拿着中国护照,除非处于必要的活动或一些紧急的人道主义需要,才可以向中国驻外使领馆申办签证入境。而有一些拿着国外护照的华人之所以可以够呆在国内,也或许是他们在该政策出台前已经回国。

那么问题又来了,“双国籍”华人如果想要进行续签,就一定去中国驻外国领事馆,或者去中国出入境管理处办理。可是发生在中国境内,就要到当地公安出入境管理中心申请。由于户口隶属公安管辖范围,当地公安会有办理者的全部的资料,包涵办理者拥有中国户口的事实。

这就会暴露办理者拥有“双国籍”的实际。
如果拿着中国签证赴华之后由于疏忽签证的停留期,逾期滞留不仅会被处以高额的罚款,还发生持过期签证或持无有效入境次数签证入境而受到阻挠的状况。

不论是疫情期间,还是在此之前,中国驻外使馆曾经数次进行提醒:“加入外籍的原中国公民不要再使用中国的护照。”

如果你拿着“双国籍”,而且没有把中国户籍进行注销,那么将会被暂时禁止出境,只有在返回原居住地注销了中国户籍后可以出境,严重者或许将面临法律的责任。
当然,各位更不要存在“侥幸心理”!
曾有网友表示:自己从加拿大回到中国的时候出示加拿大护照,而且在美国进行转机,不用办理中国的签证,等到进入中国时再使用中国的护照,北京海关在他护照上盖了入境章。

可等他在回加拿大的时候却发生了悲剧了..由于中国护照没有加拿大签证,加拿大护照没有中国签证以及中国入境章,他不仅不允许上飞机,还被判定成非法入境。
还有网友表示:

自己与家人在加拿大已经生活了七年,三年之前就已经入籍,然而国内户口并没有被注销。结果他们收到了国内派出所的电话,被要求注销北京户口。综上所述,都不难看出,中国对“双国籍”0容忍的态度。
为了更加方便地对中国境内的人口进行管理以及审查,中国海关将会留存入境的外籍人士的指纹、虹膜以及面相等人体特有的生物识别信息,而且以此对照是不是为特征人。

更加要注意的是:所有年龄介于14-70岁的外籍人士都在审查范围当中,包括加入外国国籍的一部分华人。
图片翻摄自网路,版权归原作者所有。如有侵权请联系我们,我们将及时处理。