切換簡體
商家登錄
安娜律師樓
DEMIDCHIK LAW FIRM
首頁
文章列表
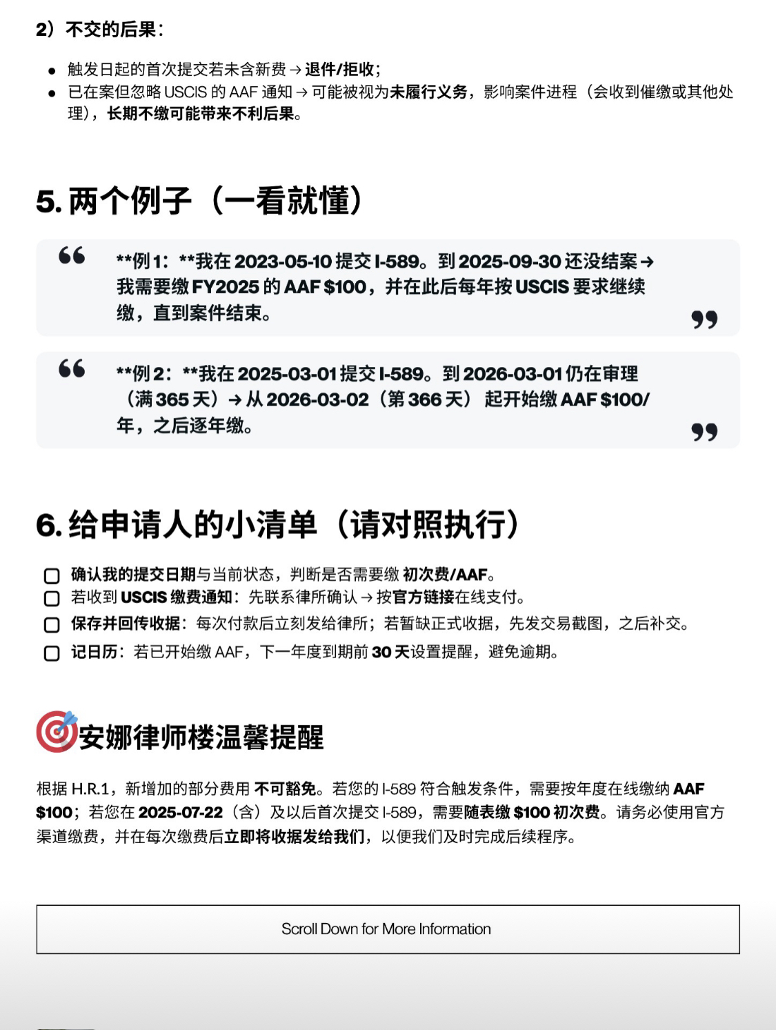
【法律】安娜律师楼移民新政策简明指南
【法律】安娜律师楼移民新政策简明指南
10/01/2025
安娜律師樓
把此文章分享到:
微信
微博
Facebook
關於 安娜律師樓
掃描二维码分享
×
×
聯繫我們
您的名字
您的Email
您的电话
您的信息
提交